Pdf of Residential service guide ES E247-A attached
H5 IPM protection malfunction:
When the IPM module protection is activated, the unit will cease operation as the indoor temperature reaches the set point and the PFC is closed, indicating an IPM protection malfunction. The unit will automatically resume operation after the compressor has stopped for 3 minutes. However, if IPM protection is triggered more than 6 times in a row (unless the compressor's running time exceeds 7 minutes, which resets the protection count), the system will halt and signal a module protection error to the indoor unit. The unit will not restart automatically but can be reset by disconnecting and then reconnecting the power.
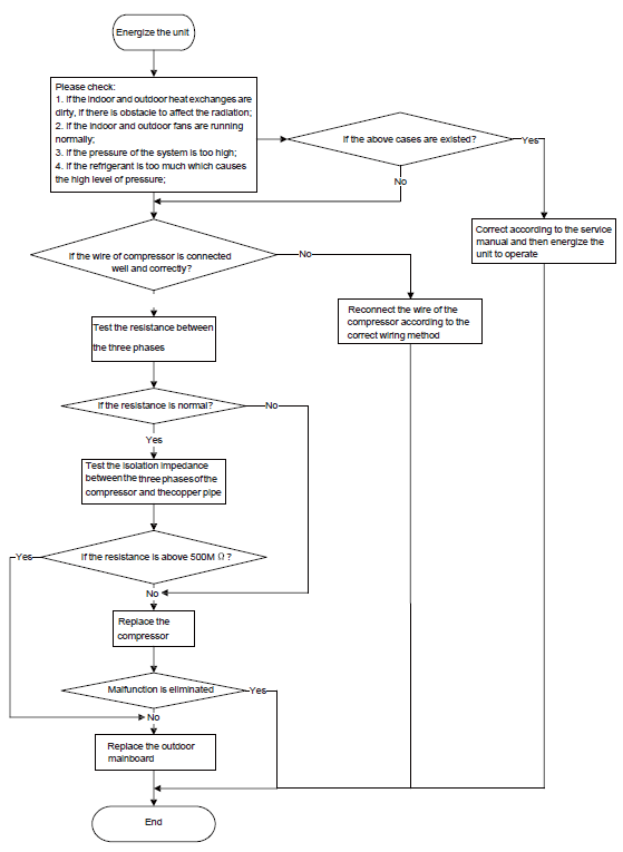
Key points to check and correct if necessary:
- IPM PCB screws are either not installed or not properly tightened.
- Contaminants present in the heat paste, leading to a PCB short.
- Inadequate heat paste used.
- Inadequate contact at the compressor terminals.
- Incorrect wiring of the compressor, either at the compressor or on the PCB.
- Fluctuations in the power supply (voltage drops).
- Refrigerant levels are either too low or excessively high.
- Blockage in the refrigerant line or filters.
- Excessively long refrigerant lines (beyond the recommended length).
- The input voltage falls within the normal range.
- The resistance of the compressor coil is within the expected range.
INADEQUATE HEAT PAST USED


Extract from Page 64 of 68 residential service guide ES E247-A attached


