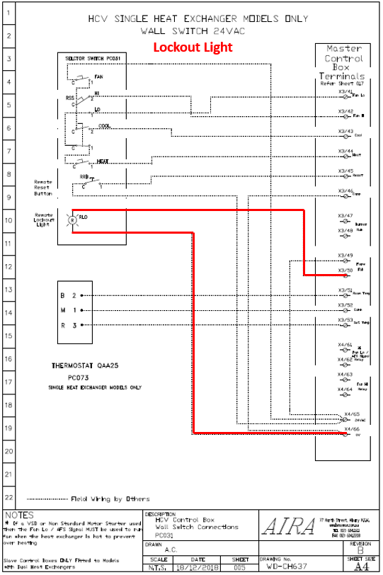
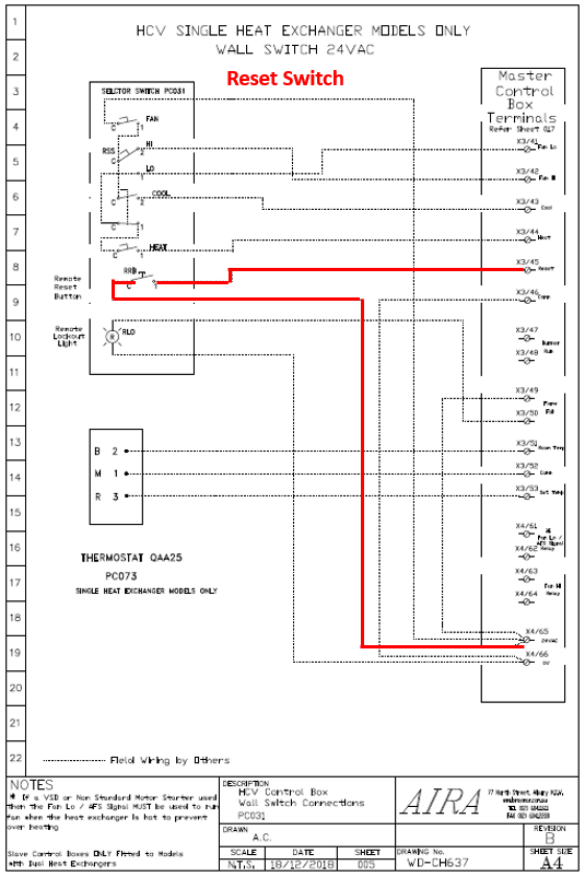
Aira - Wall Switch (in conjunction with QAA2061 and RLA162 thermostat) HCV Dual HX wiring information

image
image
image
image
image
image
image
image
image
image
image