Seeley International Pty Ltd
Welcome
Login
Home
Solutions
Enter your search term here...
Search
Login
to submit a new ticket
Check ticket status
Solution home
REVERSE CYCLE SERVICE AND INSTALLATION
Diagnostics and Specific Fault Finding
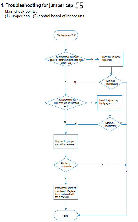
C5 - Jumper cap LCHV BCHV WCHV KCHV
Print
Modified on: Tue, 15 Oct, 2024 at 10:40 AM
C5 - Jumper cap LCHV BCHV WCHV KCHV
Did you find it helpful?
Yes
No
Send feedback
Sorry we couldn't be helpful. Help us improve this article with your feedback.
Related Articles
Help Desk Software
by Freshdesk