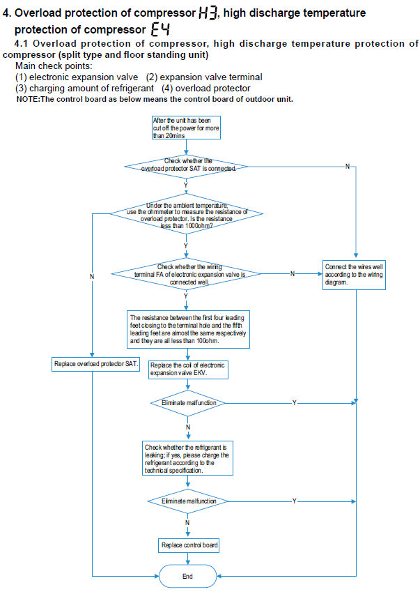
H3 Overload protection of compressor, E4 high discharge temperature protection of compressor - LCHV BCHV WCHV KCHV









Modified on: Fri, 4 Feb, 2022 at 2:57 PM
H3 Overload protection of compressor, E4 high discharge temperature protection of compressor - LCHV BCHV WCHV KCHV









Did you find it helpful? Yes No
Send feedback