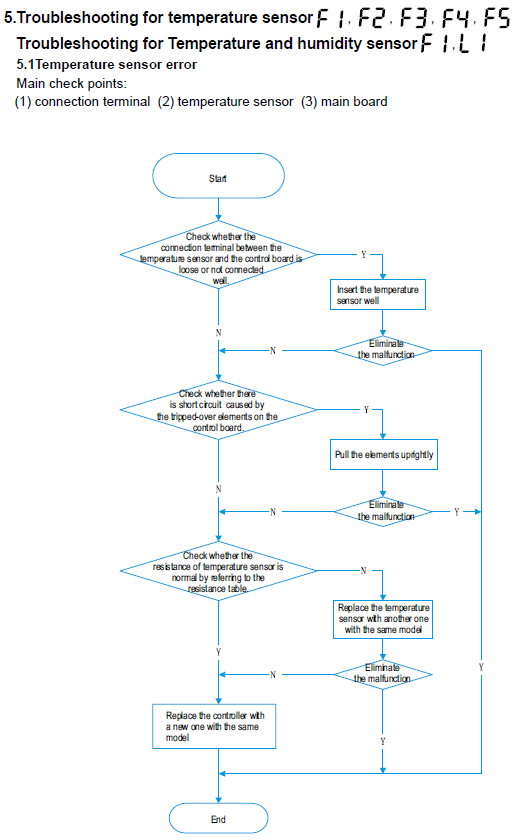
F1 F2 F3 F4 F5 L1 Trouble shooting for temperature and humidity sensor - LCHV BCHV WCHV KCHV











Modified on: Fri, 4 Feb, 2022 at 3:08 PM
F1 F2 F3 F4 F5 L1 Trouble shooting for temperature and humidity sensor - LCHV BCHV WCHV KCHV











Did you find it helpful? Yes No
Send feedback