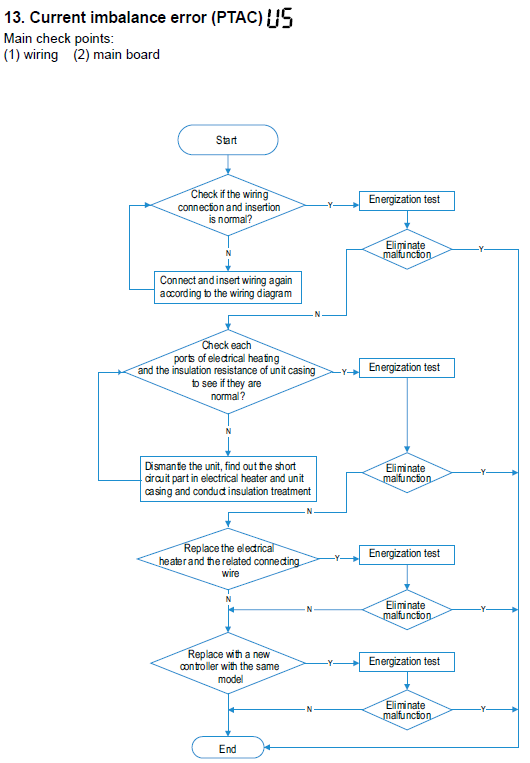
U5 Current imbalance error (PTAC) - LCHV BCHV WCHV KCHV
U5 Current imbalance error (PTAC) - LCHV BCHV WCHV KCHV Print
Modified on: Mon, 7 Feb, 2022 at 11:01 AM
Did you find it helpful? Yes No
Send feedbackSorry we couldn't be helpful. Help us improve this article with your feedback.