Seeley International Pty Ltd
Welcome
Login
Home
Solutions
Enter your search term here...
Search
Login
to submit a new ticket
Check ticket status
Solution home
CLIMATE WIZARD CW3 / CW6
Diagnostics and Specific Fault Finding
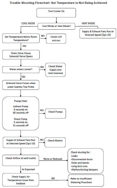
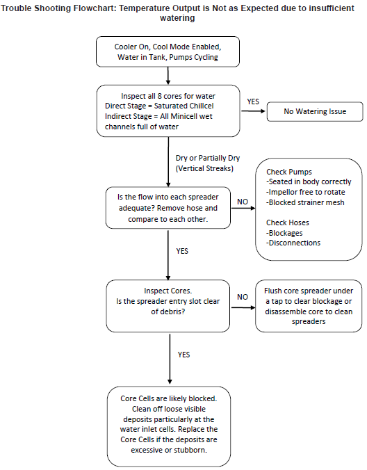
Climate Wizard - CW3 / CW6S managing faults, faults codes and troubleshooting charts
Print
Modified on: Fri, 27 May, 2022 at 10:23 AM
Climate Wizard - CW3 / CW6S m
a
naging faults, faults codes and troubleshooting charts
Did you find it helpful?
Yes
No
Send feedback
Sorry we couldn't be helpful. Help us improve this article with your feedback.
Related Articles
Help Desk Software
by Freshdesk