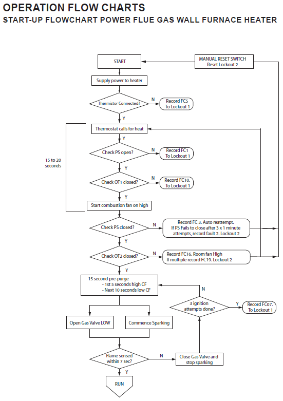
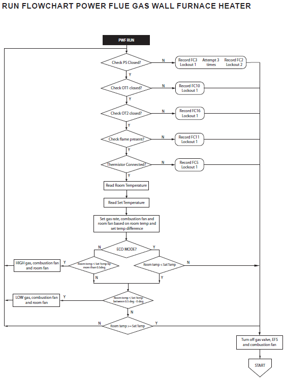
PWF30/40 service diagnostics with operation start and run flow charts
Complete Pdf of service manual attached

![]()













Modified on: Thu, 23 Jun, 2022 at 10:21 AM
PWF30/40 service diagnostics with operation start and run flow charts
Complete Pdf of service manual attached

![]()













Did you find it helpful? Yes No
Send feedback