P6 - SCHV / KCHV Communication error between outdoor control PCB and outdoor drive board on ducted systems and "Invertair" add on coolers





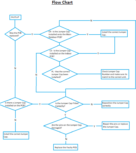
When changing PCB ensure the jumper cap is removed from the old PCB and re-installed in the new PCB
C4, C5 and LP Jumper Cap Error SCHV & KCHV Ducted



