Aira ATH (Tubular Heater) Installation, Operation and Service Manual (Including trouble shooting flowcharts)
Pdf attached

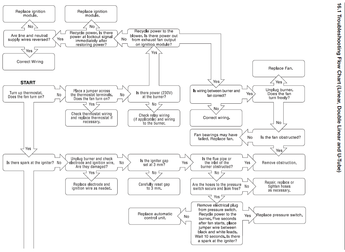
TROUBLE SHOOTING FLOWCHART (LINEAR, DOUBLE LINEAR AND U-TUBE


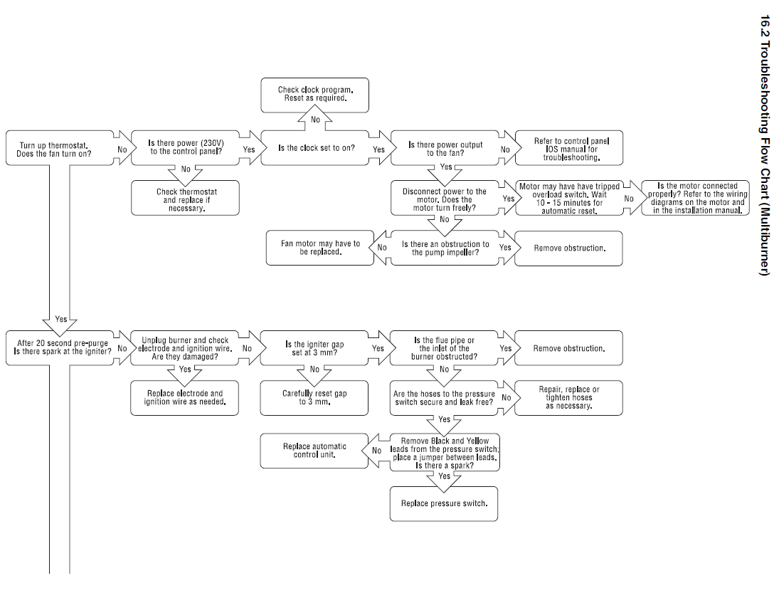
TROUBLESHOOTING FLOW CHART (MULTIBURNER)


Modified on: Tue, 11 Jul, 2023 at 1:55 PM
Aira ATH (Tubular Heater) Installation, Operation and Service Manual (Including trouble shooting flowcharts)
Pdf attached

TROUBLE SHOOTING FLOWCHART (LINEAR, DOUBLE LINEAR AND U-TUBE


TROUBLESHOOTING FLOW CHART (MULTIBURNER)


Did you find it helpful? Yes No
Send feedback