Seeley International Pty Ltd
Welcome
Login
Home
Solutions
Enter your search term here...
Search
Login
to submit a new ticket
Check ticket status
Solution home
COMMERCIAL EVAP'S SERVICE AND INSTALLATION
Installation Maintenance and Operation Manuals
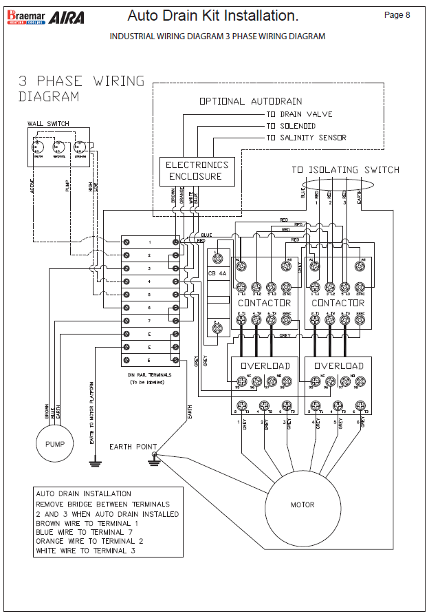
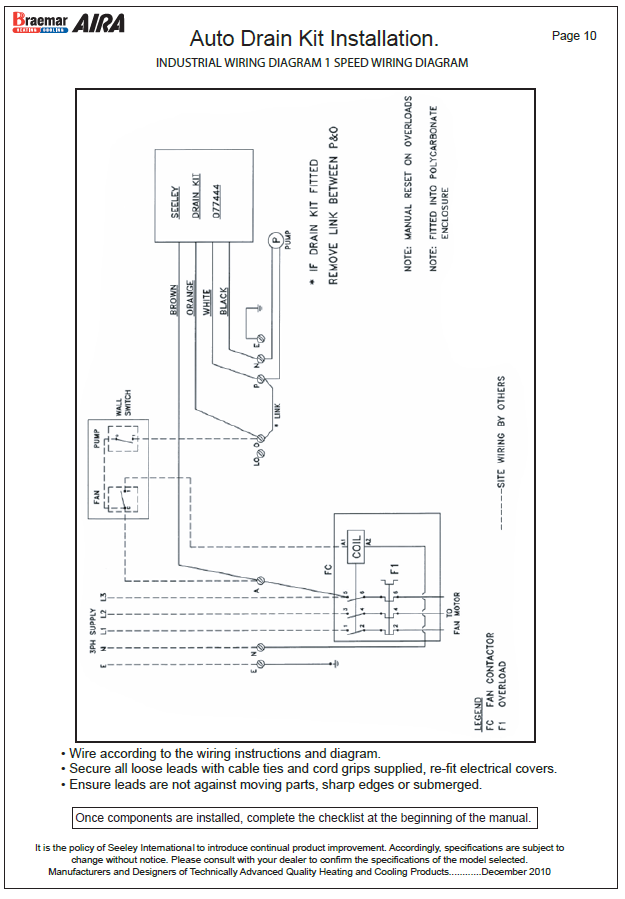
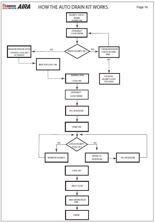
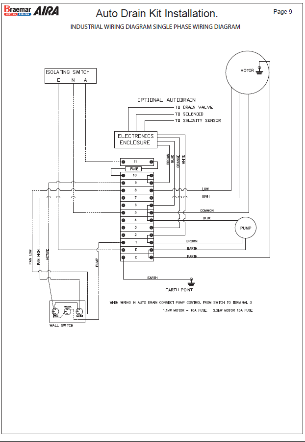
077444 Auto Drain Kit - Braemar RPA OR - RPB - AL Coolers Installation Instructions - 638836 J
Print
Modified on: Mon, 10 Feb, 2025 at 2:25 PM
077444 Auto Drain Kit - Braemar RPA OR - RPB - AL Coolers Installation Instructions - 638836 J
pdf
638836-J MAN...
(596 KB)
Did you find it helpful?
Yes
No
Send feedback
Sorry we couldn't be helpful. Help us improve this article with your feedback.
Related Articles
Help Desk Software
by Freshdesk